Diagramas y circuitos electrónicos fáciles de hacer. Planos, esquemáticos e información de componentes usados en electrónica
Diagrama de un preamplificador para microfono electret de alta ganancia y muy bajo ruido
How to make a wiring tracker or locator easily
Efficient transmitter and receiver to locate cables and that can be used in the automotive field or in electrical installations of any kind as long as the cables to be tested are not energized.
The signal transmitter is made up of two astable oscillators built around the NE555. The first oscillator on the left produces pulses close to 1Hz, these pulses are applied to the ENABLE terminal of the second NE555, an identical oscillator but that works at a higher frequency, close to 800Hz, this combination produces a Beep-Beep type sound that is injects the cable through the 470uF electrolytic to avoid DC voltage in automotive wiring, this capacitor at the transmitter output must not be omitted, in any case you can use a non-polarized electrolytic if you want more protection or reverse protection.
The configuration to turn on the second astable used in this design, using pin 4 of the second oscillator instead of the modulator, pin 5, allows battery savings because the 800hz oscillator will not be on continuously, it will only turn on when the first oscillator pulses. get to the enable pin
The Led on terminal 3 of the NE555 will indicate that the 800hz tone is being generated. The 1N4148 diodes protect the circuit against spikes that might be present on the cable.
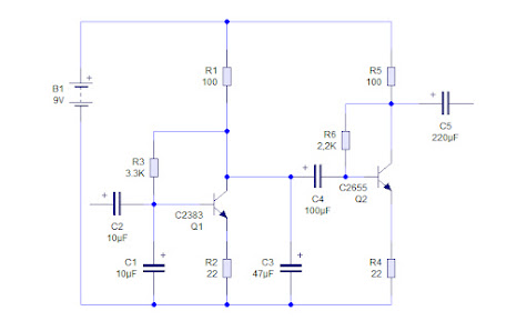
The receiver is made up of the LM386 IC powered by a 9-volt battery, this IC is a mini audio amplifier with a power close to 800mW and a transistor was added that acts as a pre-amplifier to increase the signal in case the length of the cables is very large and attenuates the audio signal produced by the transmitter.
The signal enters through the 470nF ceramic capacitor, which isolates it and then to the 10K Pot used to attenuate this signal if it would cause distortion, you can insert a 10uF electrolytic between this Pot and the transistor input if the Beep distorts when attenuating the signal. . The LED at the input will indicate that there is positive voltage on the wire that you are touching with the receiver tip, this LED may blink but it should never be on continuously. The gain of the LM386 is set by the 10uF electrolytic between pins 1 and 8. Its absence will not disturb the circuit much.
The transmitter and receiver must be placed in plastic boxes to avoid electric shock if you accidentally use it on energized cables - Luciano Suarez
Como hacer un rastreador o localizador de cableado chicharra facilmente
Eficiente transmisor y receptor para localizar cables y que puede ser usado en el campo automotriz o en instalaciones eléctricas de cualquier tipo siempre que los cables a probar no estén energizados.
Cargador ajustable y de alta eficiencia para batería de litio de 3.7 voltios
Fuente Capacitiva - Capacitive Power Supply
Pequeño arreglo de fuente capacitiva usando un diodo zener del voltaje requerido y un diodo rectificador común, como el 2N4007. No provee muchos amperios, pero es útil para circuitos como controles, fotoceldas y reles de poco consumo. Recuerde que no esta aislado de la red de 110 voltios AC






